Solved
Do I Need a Diodes When Powering STM32F407VET6 VBAT with a CR2032?
- December 11, 2025
- 2 replies
- 153 views
Hi everyone,
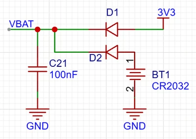
I’m using the STM32F407VET6 VBAT pin to power the RTC, and I plan to use a CR2032 coin cell directly.
I noticed that many schematics add a diode between the CR2032 and the VBAT pin to prevent reverse charging, but after checking the datasheet I’m still not fully sure whether this is actually required.
I’d like to ask two questions:
When the main supply is present, can the F407’s VBAT pin back-charge the coin cell? Is a diode necessary?
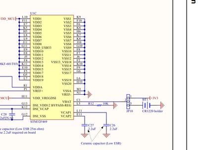
Does ST provide an official reference design for powering VBAT with a CR2032? If so, where can I find it?
Thanks for your help!


