ReadMemory Uart STM32F4xx
Hello, i am stuck on UART topic and i have an argument with someone.
He states that ReadMemory(0x11) is sent by STM32. Is that really so? Does STM32 at any point sends "0x11" as response? I must be missing something...
Hello, i am stuck on UART topic and i have an argument with someone.
He states that ReadMemory(0x11) is sent by STM32. Is that really so? Does STM32 at any point sends "0x11" as response? I must be missing something...
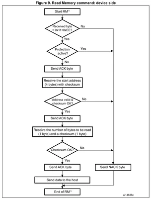
The UART bootloader protocol is given in AN3155.
USART protocol used in the STM32 bootloader - Application note
The chip will reply to whatever command it is sent.
In the read memory command, the STM32 does not echo back the command (0x11). It just ACKs (or NACKs)

Enter your E-mail address. We'll send you an e-mail with instructions to reset your password.